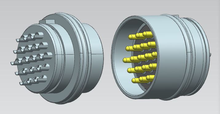
3D-Zeichnung des 19-Pin-Steckverbinders für den Kunden
Erst letzte Woche haben wir ein spezielles Team zusammengestellt und Besprechungen abgehalten, um verschiedene Aspekte Ihres Projekts (Produkttechnologie, Lösungen, Produktionsprozesse, Qualitätskontrolle, ähnliche Projekterweiterungen usw.) zu besprechen. Egal, ob es von Pogo Pin allein oder als komplettes Set von Connector-Lösungen bereitgestellt wird, wir sind voll und ganz dazu in der Lage.

3D-Zeichnung des 19-Pin-Steckverbinders für den Kunden



Unsere Kompetenz liegt darin begründet, dass wir folgende Vorteile haben:
Unser Unternehmen verfügt über eine komplette Konstruktion und Entwicklung, Produktion und Verarbeitung, Galvanik, Montage, vom Drehen des Materials bis zur Oberflächenbeschichtungsbehandlung, sowie die Endproduktmontage, Zuverlässigkeitsprüfung und Verpackung können unabhängig voneinander durchgeführt werden, was schneller und effizienter Kunden mit Produkten effizient versorgen und den Produktentwicklungszyklus erheblich verkürzen.Mit fortschrittlichen Produktionsanlagen kontrollieren wir, beginnend mit den Produktionsdetails, jeden Produktionsprozess streng.

